Version: Unity 6.0 (6000.0)
语言 : 中文
Restrict a render pass to a scene area in URP
Modify URP source code

URP 的注入点参考

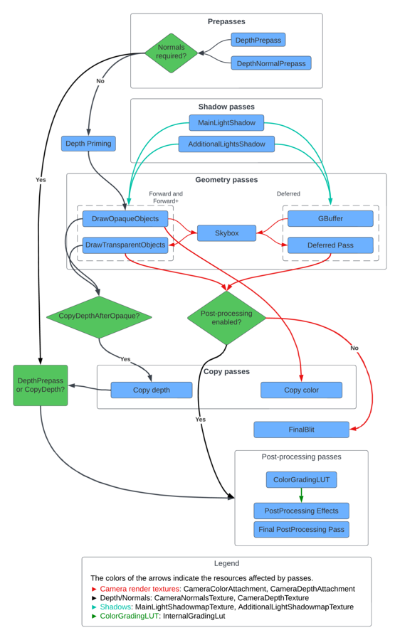
URP 包含多个注入点,可让您将渲染通道注入帧渲染循环并在不同事件上执行。

注入点使自定义渲染通道可以访问 URP 缓冲区。渲染通道对每个注入点的所有缓冲区都有读取和写入访问权限。

Unity 在渲染循环中提供了以下事件。您可以使用这些事件注入自定义通道。

注入点 描述
BeforeRendering 在为当前摄像机渲染管线中的任何其他通道之前执行 ScriptableRenderPass 实例。此时,未设置摄像机矩阵和立体渲染。您可以使用此注入点来绘制稍后会在管线中使用的自定义输入纹理,例如 LUT 纹理。
BeforeRenderingShadows 在渲染阴影贴图(MainLightShadowAdditionalLightsShadow 通道)之前执行 ScriptableRenderPass 实例。
此时,未设置摄像机矩阵和立体渲染。
AfterRenderingShadows 在渲染阴影贴图(MainLightShadowAdditionalLightsShadow 通道)之后执行ScriptableRenderPass实例。
此时,未设置摄像机矩阵和立体渲染。
BeforeRenderingPrePasses 在渲染预通道(DepthPrepassDepthNormalPrepass 通道)之前执行 ScriptableRenderPass 实例。
此时,摄像机矩阵和立体渲染已设置。
AfterRenderingPrePasses 在渲染预通道(DepthPrepassDepthNormalPrepass 通道)之后执行 ScriptableRenderPass 实例。
此时,摄像机矩阵和立体渲染已设置。
BeforeRenderingGbuffer 在渲染 GBuffer 通道之前执行 ScriptableRenderPass 实例。
AfterRenderingGbuffer 在渲染 GBuffer 通道之后执行 ScriptableRenderPass 实例。
BeforeRenderingDeferredLights 在渲染 Deferred 通道之前执行 ScriptableRenderPass 实例。
AfterRenderingDeferredLights 在渲染 Deferred 通道之后执行 ScriptableRenderPass 实例。
BeforeRenderingOpaques 在渲染不透明对象(DrawOpaqueObjects 通道)之前执行 ScriptableRenderPass 实例。
AfterRenderingOpaques 在渲染不透明对象(DrawOpaqueObjects 通道)之后执行 ScriptableRenderPass 实例。
BeforeRenderingSkybox 在渲染天空盒(Camera.RenderSkybox 通道)之前执行 ScriptableRenderPass 实例。
AfterRenderingSkybox 在渲染天空盒(Camera.RenderSkybox 通道)之后执行 ScriptableRenderPass 实例。
BeforeRenderingTransparents 在渲染透明对象(DrawTransparentObjects 通道)之前执行 ScriptableRenderPass 实例。
AfterRenderingTransparents 在渲染透明对象(DrawTransparentObjects 通道)之后执行 ScriptableRenderPass 实例。
BeforeRenderingPostProcessing 在渲染后期处理效果(Render PostProcessing Effects 通道)之前执行 ScriptableRenderPass 实例。
AfterRenderingPostProcessing 在渲染后期处理效果之后但在最终__ blit__“位块传输 (Bit Block Transfer)”的简写。blit 操作是将数据块从内存中的一个位置传输到另一个位置的过程。
See in Glossary
、后期处理抗锯齿效果和颜色分级之前执行 ScriptableRenderPass 实例。
AfterRendering 在渲染所有其他通道之后执行 ScriptableRenderPass 实例。

下图显示了 URP 帧中的通道和帧资源流程:

URP 帧渲染图和通道
URP 帧渲染图和通道
Restrict a render pass to a scene area in URP
Modify URP source code