Version: Unity 6.0 (6000.0)
언어 : 한국어
Restrict a render pass to a scene area in URP
Modify URP source code

URP의 주입 지점 레퍼런스

URP에는 프레임 렌더링 루프에 렌더 패스를 삽입하고 다른 이벤트에 따라 실행할 수 있는 여러 삽입 지점이 포함되어 있습니다.

주입 지점은 커스텀 렌더 패스에 URP 버퍼에 대한 액세스 권한을 부여합니다. 렌더 패스는 각 주입 지점의 모든 버퍼에 대한 읽기 및 쓰기 액세스 권한을 보유합니다.

Unity는 렌더링 루프에서 다음과 같은 이벤트를 제공합니다. 이러한 이벤트를 사용하여 커스텀 패스를 삽입할 수 있습니다.

주입 지점 설명
BeforeRendering 현재 카메라에 대한 파이프라인의 다른 패스를 렌더링하기 전에 ScriptableRenderPass 인스턴스를 실행합니다. 메라 매트릭스와 스테레오 렌더링은 이 시점에서 설정되지 않습니다. 이 삽입 지점을 사용하여 나중에 파이프라인에서 사용되는 커스텀 입력 텍스처(예: LUT 텍스처)에 그릴 수 있습니다.
BeforeRenderingShadows 섀도우 맵(MainLightShadow, AdditionalLightsShadow 패스)을 렌더링하기 전에 ScriptableRenderPass 인스턴스를 실행합니다.
카메라 매트릭스와 스테레오 렌더링은 이 시점에서 설정되지 않습니다.
AfterRenderingShadows 섀도우 맵(MainLightShadow, AdditionalLightsShadow 패스)을 렌더링한 후에 ScriptableRenderPass 인스턴스를 실행합니다.
카메라 매트릭스와 스테레오 렌더링은 이 시점에서 설정되지 않습니다.
BeforeRenderingPrePasses 프리패스(DepthPrepass, DepthNormalPrepass 패스)를 렌더링하기 전에 ScriptableRenderPass 인스턴스를 실행합니다.
카메라 매트릭스와 스테레오 렌더링은 이 시점에 이미 설정되어 있습니다.
AfterRenderingPrePasses 프리패스(DepthPrepass, DepthNormalPrepass 패스)를 렌더링한 후에 ScriptableRenderPass 인스턴스를 실행합니다.
카메라 매트릭스와 스테레오 렌더링은 이 시점에 설정됩니다.
BeforeRenderingGbuffer GBuffer 패스를 렌더링하기 전에 ScriptableRenderPass 인스턴스를 실행합니다.
AfterRenderingGbuffer GBuffer 패스를 렌더링한 후에 ScriptableRenderPass 인스턴스를 실행합니다.
BeforeRenderingDeferredLights Deferred 패스를 렌더링하기 전에 ScriptableRenderPass 인스턴스를 실행합니다.
AfterRenderingDeferredLights Deferred 패스를 렌더링한 후에 ScriptableRenderPass 인스턴스를 실행합니다.
BeforeRenderingOpaques 불투명 오브젝트(DrawOpaqueObjects 패스)를 렌더링하기 전에 ScriptableRenderPass 인스턴스를 실행합니다.
AfterRenderingOpaques 불투명 오브젝트(DrawOpaqueObjects 패스)를 렌더링한 후에 ScriptableRenderPass 인스턴스를 실행합니다.
BeforeRenderingSkybox 스카이박스(Camera.RenderSkybox 패스)를 렌더링하기 전에 ScriptableRenderPass 인스턴스를 실행합니다.
AfterRenderingSkybox 스카이박스(Camera.RenderSkybox 패스)를 렌더링한 후에 ScriptableRenderPass 인스턴스를 실행합니다.
BeforeRenderingTransparents 투명 오브젝트(DrawTransparentObjects 패스)를 렌더링하기 전에 ScriptableRenderPass 인스턴스를 실행합니다.
AfterRenderingTransparents 투명 오브젝트(DrawTransparentObjects 패스)를 렌더링한 후에 ScriptableRenderPass 인스턴스를 실행합니다.
BeforeRenderingPostProcessing 포스트 프로세싱 효과(Render PostProcessing Effects 패스)를 렌더링하기 전에 ScriptableRenderPass 인스턴스를 실행합니다.
AfterRenderingPostProcessing 포스트 프로세싱 효과를 렌더링한 이후이지만 최종__ blit__‘bit block transfer’의 약어입니다. blit 동작은 데이터 블록을 메모리의 한 곳에서 다른 곳으로 전송하는 과정입니다.
See in Glossary
, 포스트 프로세싱 안티앨리어싱 효과, 컬러 그레이딩을 수행하기는 전에 ScriptableRenderPass 인스턴스를 실행합니다.
AfterRendering 다른 모든 패스를 렌더링한 후 ScriptableRenderPass 인스턴스를 실행합니다.

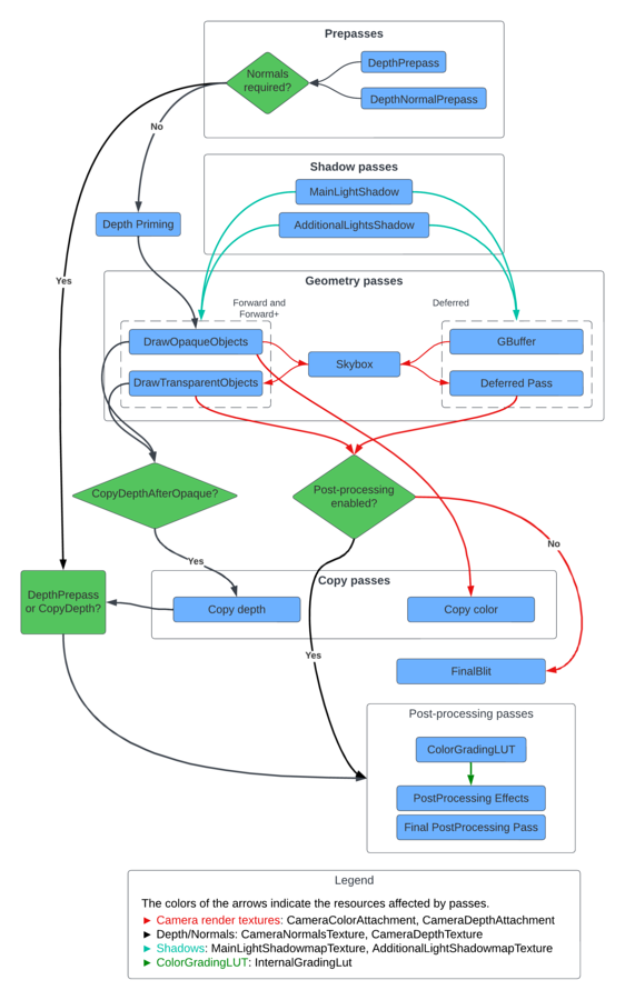
다음 다이어그램은 URP 프레임의 패스 및 프레임 리소스 흐름을 보여줍니다.

URP 프레임 렌더링 그래프 및 패스
URP 프레임 렌더링 그래프 및 패스
Restrict a render pass to a scene area in URP
Modify URP source code