Version: Unity 6.6 Alpha (6000.6)
Language : English
Introduction to instantiating prefabs
Instantiate projectiles and explosions

Build a structure with prefabs

You can use code to procedurally generate copies of a prefabAn asset type that allows you to store a GameObject complete with components and properties. The prefab acts as a template from which you can create new object instances in the scene. More info
See in Glossary
in a particular configuration. The following example creates a wall of block prefab instances.

Create a block prefab asset

To create a wall of blocks, you must first have a block prefab asset to create the wall with.

  1. In the Hierarchy, right-click and select 3D Object > Cube.
  2. Drag the cube into the Assets folder in the Project windowA window that shows the contents of your Assets folder (Project tab) More info
    See in Glossary
    . Unity creates a prefab asset of the cube.
  3. Rename the prefab asset to Block.
  4. Delete the original cube asset from the Hierarchy.

Create a script that instantiates blocks

Create a MonoBehaviour script and name it Wall. Add the following code into the Wall script:

using UnityEngine;
public class Wall : MonoBehaviour
{
   public GameObject block;
   public int width = 10;
   public int height = 4;
  
   void Start()
   {
       for (int y=0; y<height; ++y)
       {
           for (int x=0; x<width; ++x)
           {
               Vector3 pos = transform.position + new Vector3(x, y, 0);
               Instantiate(block, pos, Quaternion.identity);
           }
       }       
   }
}

Attach the script to an empty GameObject

  1. Create an empty GameObjectThe fundamental object in Unity scenes, which can represent characters, props, scenery, cameras, waypoints, and more. A GameObject’s functionality is defined by the Components attached to it. More info
    See in Glossary
    . Right-click on the Hierarchy and select Create Empty.
  2. Attach the Wall script to the empty GameObject.
  3. Drag the Block prefab asset into the Block field,
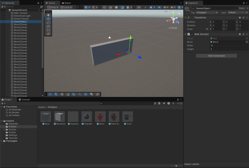
  4. Enter Play mode and Unity generates a wall with the Block prefab.
A wall built from 4 rows of 10 blocks. The empty GameObject is selected in the Inspector, with the Block prefab asset assigned to the Block field.
A wall built from 4 rows of 10 blocks. The empty GameObject is selected in the Inspector, with the Block prefab asset assigned to the Block field.

You can also use code to place prefabs in a grid or other configurations. The following example places the cubes in a circular formation:

using UnityEngine;
public class CircleFormation : MonoBehaviour

{
    // Instantiates prefabs in a circle formation

    public GameObject prefab;
    public int numberOfObjects = 20;
    public float radius = 5f;

    void Start() 
    {
        for (int i = 0; i < numberOfObjects; i++)
        {
            float angle = i * Mathf.PI * 2 / numberOfObjects;
            float x = Mathf.Cos(angle) * radius;
            float z = Mathf.Sin(angle) * radius;
            Vector3 pos = transform.position + new Vector3(x, 0, z);
            float angleDegrees = -angle*Mathf.Rad2Deg;
            Quaternion rot = Quaternion.Euler(0, angleDegrees, 0);
            Instantiate(prefab, pos, rot);
        }
    }
}

When you attach the script to an empty GameObject and enter Play mode, Unity generates the cubes in the following formation:

A circular arrangement of blocks.
A circular arrangement of blocks.

Additional resources

Introduction to instantiating prefabs
Instantiate projectiles and explosions