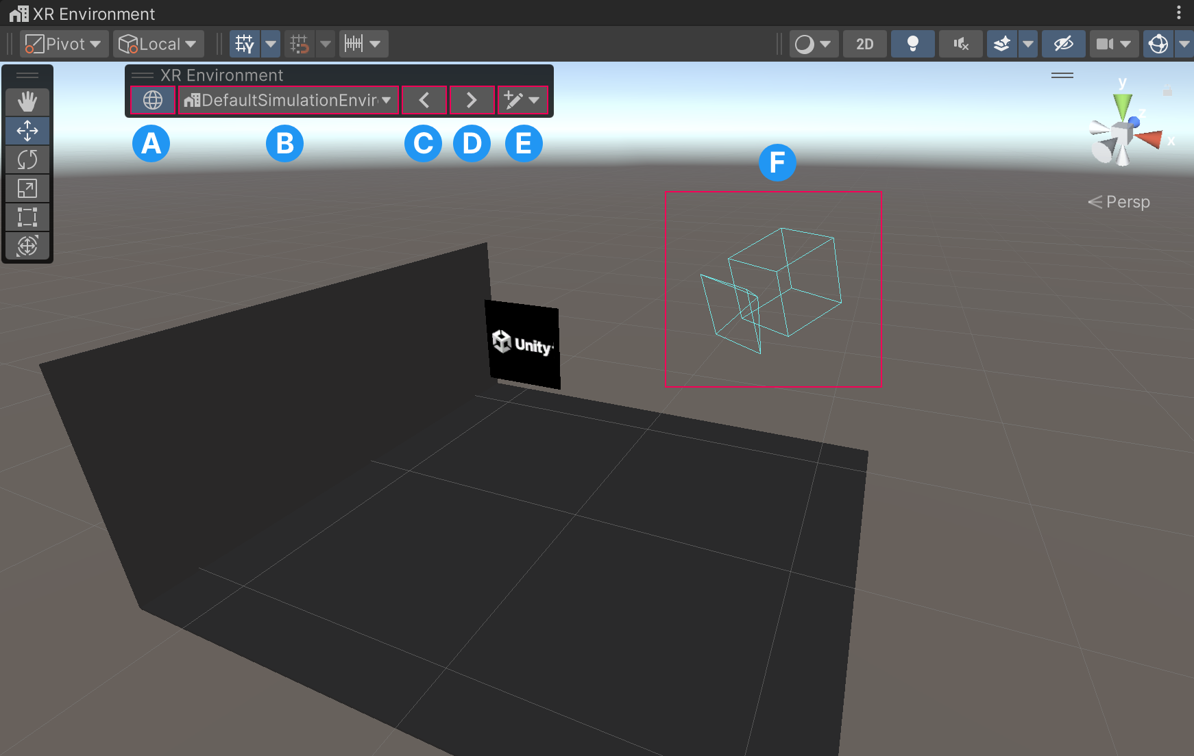
XR Environment view
Go to Window > XR > AR Foundation > XR Environment to open the XR Environment view. The XR Environment view lets you create and edit XR Simulation environments, as well as select and preview the currently active environment. When you enter Play Mode, XR Simulation runs your app in the active environment as if that environment were a physical space.

The XR Environment view
| Label | Element | Description |
|---|---|---|
| A | XR Environment visibility toggle | Toggles XR Environment visibility on and off. When XR Environment visibility is off, the XR Environment view behaves like a normal Scene view. |
| B | Environment dropdown | Click to reveal the following options:
|
| C | Previous environment | Select the previous environment in the Environments list. |
| D | Next environment | Select the next environment in the Environments list. |
| E | Create/edit environment dropdown | Click to reveal the following options for creating and editing environments:
|
| F | Camera starting pose | Visualizes the initial position and rotation of the Camera in the environment when you enter Play Mode. See Simulation Environment component for more information about setting these values. |
Any Prefab under your Assets folder with a SimulationEnvironment component on the root GameObject is considered to be a simulation environment and can appear in the Environment list. This list is cached and can be refreshed by going to Assets > Refresh XR Environment List. See Install the sample environments to install the sample environments, or Simulation environments to create and modify environments.
XR Environment overlay
The XR Environment overlay is a toolbar overlay that controls the behavior of the XR Environment view.

XR Environment overlay
When you first open the XR Environment view, the XR Environment overlay and several other overlays are displayed by default, but you can customize which overlays you wish to display or hide. Only the XR Environment overlay is required to use the XR Environment view, and you can display or hide any additional overlays according to your preferences. You can also position and dock an overlay by clicking and dragging its handle (=).
To display or hide an overlay, follow the steps below:
Click the ⋮ icon in the top right corner of the XR Environment view.
Click Overlay Menu to open the Overlay menu.

Toggle the visibility of overlays using the controls in the Overlay menu.
