docs.unity3d.com
Search Results for

    Show / Hide Table of Contents

    Client anticipation

    Netcode for GameObjects doesn't support full client-side prediction and reconciliation, but it does support client anticipation: a simplified model that lacks the full rollback-and-replay prediction loop, but still provides a mechanism for anticipating the server result of an action and then correcting if you anticipated incorrectly.

    Client anticipation uses AnticipatedNetworkVariable<T> and AnticipatedNetworkTransform. By calling their various Anticipate methods, you can set a visual value that differs from the server value and then react to updates from the server in different ways depending on how you have configured the StaleDataHandling property. Additionally, both include a Smooth method to support interpolation, either when receiving updated values from the server that don't match the anticipated value, or when receiving updates from other clients' actions that weren't anticipated at all.

    Overview

    Games with a server-authoritative architecture often face the problem of making the game feel responsive despite latency. For example, when a user wants to change the color of an object from green to blue they click a button in the UI, an RPC is sent to the server, and the server changes the object to blue. From the client's perspective, the object doesn't change to blue until the server responds to that message, resulting in a perceived delay for the user.

    Client anticipation solves this problem by allowing a separation between the visual value and the authoritative value of an object. In this example, with anticipation, when the button is pressed to change the color from green to blue, the client anticipates the result of the command by visually changing the object to green while it waits for an update from the server:

    This creates a responsive feel to the gameplay, allowing the client player to feel as if things are responding immediately to their input and concealing latency.

    The anticipated value

    Both AnticipatedNetworkVariable<T> and AnticipatedNetworkTransform separate their values into two concepts: the anticipated (or visual) value and the authoritative value. These are exposed slightly differently between the two:

    • On AnticipatedNetworkVariable<T>, the anticipated value is stored as variable.Value, while the authoritative value is stored as variable.AuthoritativeValue. To change the anticipated value on the client, call variable.Anticipate(newValue), which sets the anticipated value to the newly provided value. On the server, calling variable.Anticipate(newValue) changes both the anticipated and authoritative values, enabling you to use the exact same code on the client and server. Likewise, variable.AuthoritativeValue = newValue also updates both values on the server, while this value is read-only on the client.
    • On AnticipatedNetworkTransform, the anticipated value is stored in both gameObject.transform and anticipatedNetworkTransform.AnticipatedState, both of which are read-only on the client, while the authoritative value is stored as anticipatedNetworkTransform.AuthoritativeState. If you only update the transform's values on the client, they are overwritten when the next server update comes in. To perform anticipation on the transform, you have to call anticipatedNetworkTransform.AnticipateMove(), anticipatedNetworkTransform.AnticipateRotate(), anticipatedNetworkTransform.AnticipateScale(), or anticipatedNetworkTransform.AnticipateState() to update all three at once. As with AnticipatedNetworkVariable<T>, calling any of these on the server updates both the anticipated and authoritative values.

    StaleDataHandling

    Anticipation systems need to be able to handle stale data. Stale data refers to updates from the server that represent actions that happened before your last request, and are actually going to be overwritten by that request.

    Expanding the example above to include a second client that's also trying to change the color of the same object highlights this problem. If client A tries to change the object to blue, and then client B tries to change it to red, client A sees a delayed switch to blue, followed by a switch to red (which is fine because this is actually what happened). Client B, however, clicks the button to change it to red, then sees it change to blue, followed by a change to red.

    With client anticipation, this scenario plays out differently: client A anticipates the change to blue, so it happens immediately, and then later sees the object change to red (which, again, is fine). Client B also sees the object change to red immediately, but because a change to blue is already in progress, that overwrites client B's anticipated value, causing it to flicker briefly to blue from client A's request before changing back to red again from client B's request.

    To address this, Netcode for GameObjects's client anticipation includes a feature called StaleDataHandling. Stale data is determined based on assumptions about causation - it assumes that, when you make an anticipation on the client side based on player input, an RPC is sent to the server at the same time requesting it to make the same change. It uses a continuously incrementing AnticipationCounter to track when the server has received and responded to the batch of requests that was sent on the same frame as the variable was anticipated. If an update for a variable arrives before the server has processed that message, the anticipation system regards that data as being stale.

    There are two ways you can respond to stale data, which are determined by the StaleDataHandling value on each AnticipatedNetworkVariable and AnticipatedNetworkTransform:

    • StaleDataHandling.Ignore
    • StaleDataHandling.Reanticipate

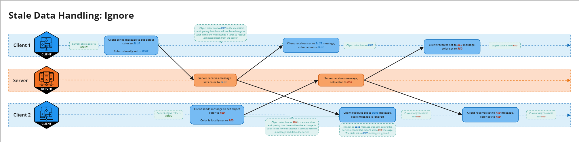
    StaleDataHandling.Ignore

    If StaleDataHandling is set to StaleDataHandling.Ignore, stale data doesn't roll back the value of the variable or transform to the server value and doesn't trigger the OnReanticipate event. ShouldReanticipate remains false in the event something else triggers the callback. The authoritative value is still updated, however, and for AnticipatedNetworkVariable, the OnAuthoritativeValueUpdated callback is still called. The result for our example is that, for client B, the change to blue is recognized as being sequenced before its change to red, and is thus ignored, eliminating the flickering. This is the default behavior for AnticipatedNetworkVariable<T>.

    StaleDataHandling.Reanticipate

    If StaleDataHandling is set to StaleDataHandling.Reanticipate, stale data is treated the same way as any other server data updates. The value is rolled back, ShouldReanticipate is set to true, and the OnReanticipate event fires. In typical client prediction systems, this generally involves replaying the player's input from the time of the incoming data to now, which results in re-performing the switch to red.

    The OnReanticipate event can also be used for other purposes, such as "forward simulation" of an AI to anticipate a new position based on latency. This is considered advanced functionality, however, and implementing it is up to users.

    OnReanticipate event

    NetworkBehaviour has a virtual method called OnReanticipate. When server data is received for an AnticipatedNetworkVariable or AnticipatedNetworkTransform, it's rolled back immediately, setting its anticipated state. During each frame in which a server update for any AnticipatedNetworkVariable or AnticipatedNetworkTransform is received (after all such operations have been performed and all objects are rolled back to their server state), each NetworkObject that had any rollbacks calls the OnReanticipate method on all of its NetworkBehaviours.

    If you need to do any reanticipation to update the anticipated state of any of these variables or transforms, this method is where you will do it. OnReanticipate takes as its only parameter a double providing the amount of time, in seconds, that the object has been rolled back (which corresponds to the round-trip time of the current batch of responses received from the server). This value can be used to calculate the difference between what the server value is, and what the anticipated client value should be, and apply that change.

    However, note that not all variables and transforms on that object may have received updates, so not all of them will have been rolled back to a previous state. Before doing any reanticipation on any given variable or transform, you should check that variable/transform's ShouldReanticipate property. If this is false, then it still contains the most recent client anticipated value and no work is needed.

    Global OnReanticipate

    In addition to the NetworkBehaviour's OnReanticipate method, NetworkManager also has a callback that can be subscribed to for global reanticipation. This is useful if you need to run your reanticipation in a more global way, such as if you need to run it step-wise (say, anticipating one frame at a time) and need all objects to complete one step before any of them begin the second one. This callback receives the same lastRoundTripTime value as the NetworkBehaviour method, and is called after all of the NetworkBehaviour methods have been called.

    Note

    If you want to implement a full client-side prediction model in your game, the global OnReanticipate callback is likely the ideal place to incorporate your rollback and replay logic. The details of implementing this, however, are left up to users. Implementing a full, production-ready prediction loop is a complex topic and recommended for advanced users only.

    Smoothing for corrections

    Most anticipations will be correct and the server will update the state to the same value. Sometimes, however, the server will have a different result, since latency can cause the server state to change before it receives your command in ways that affect the result. When this happens, by default, the value will be snapped to the new server value.

    This can result in an undesirable player experience, causing things that normally move smoothly to become choppy. When this happens, you can smooth out the result by using the Smooth() function on both AnticipatedNetworkVariable and AnticipatedNetworkTransform.

    Smooth() takes a starting position (usually the previous anticipated value), a final position (usually the new anticipated value or the current authoritative value), and a duration over which to perform the smoothing. For AnticipatedNetworkVariable, because the type is generic, it also requires a delegate to use to perform the smoothing operation (which takes a from value, a to value, and a percent value, and in many cases may just be Mathf.Lerp).

    For convenience, you can use PreviousAnticipatedValue and PreviousAnticipatedState to access the value most recently passed into Anticipate() for AnticipatedNetworkVariable and AnticipatedNetworkTransform respectively. Note, however, that if you call Anticipate() or its related transform methods prior to doing the smoothing, they will update the previous anticipated value, so you may need to store the previous anticipated value in a local variable before doing your reanticipation.

    Server-side smoothing

    Even though these concepts are mostly for client-side use, there are cases where you might want to perform server-side smoothing as well. For example, when running in host mode, the host player sees the movement of other players. Due to latency and jitter, input updates from remote clients may not arrive every frame, which may result in choppy movement of an AnticipatedNetworkTransform, for example.

    To address this, you can also use the Smooth() function at any time on the server side. The server doesn't do anticipation, so it will not get any OnReanticipate() events, but you can, for example, call Smooth() each time you receive an input from the client to smooth the motion between the previous position and the new one.

    One important distinction between client-side smoothing and server-side smoothing for AnticipatedNetworkTransform, however, is that client-side smoothing smooths the actual motion of the transform, while server-side smoothing only smooths the visual depiction of the motion. Which is to say, AnticipatedState is updated, but transform is not, so all game logic and collision detection is done based on the actual position, and the rendering of the object will be slightly behind the actual position of the object.

    In This Article
    Back to top
    Copyright © 2026 Unity Technologies — Trademarks and terms of use
    • Legal
    • Privacy Policy
    • Cookie Policy
    • Do Not Sell or Share My Personal Information
    • Your Privacy Choices (Cookie Settings)