Scene events
Note
If you haven't already read the Using NetworkSceneManager section, it's highly recommended to do so before proceeding.
Scene Event Associations
We learned that the term "Scene Event" refers to all (associated) subsequent scene events that transpire over time after a server has initiated a load or unload Scene Event. For most cases this is true, however SceneEventType.Synchronize is a unique type of Scene Event that handles much more than loading or unloading a single scene. to better understand the associations between scene event types, it's better to first see them grouped together:
Loading:
Initiating Scene Event: SceneEventType.Load
Associated Scene Events:
SceneEventType.LoadComplete:
signifies that a scene has been loaded locally. Clients send this event to the server.SceneEventType.LoadEventCompleted:
signifies that the server and all clients have finished loading the scene and signifies that the Scene Event has completed.
Unloading:
Initiating Scene Event: SceneEventType.Unload
Associated Scene Events:
SceneEventType.UnloadComplete:
signifies that a scene has been unloaded locally. Clients send this event to the server.SceneEventType.UnloadEventCompleted:
signifies that the server and all clients have finished unloading the scene and signifies that the Scene Event has completed.
Synchronization:
This is automatically happens after a client is connected and approved.
Initiating Scene Event: SceneEventType.Synchronize
Associated Scene Events:
SceneEventType.SynchronizeComplete:
signifies that the client has finished loading all scenes and locally spawned all Netcode objects. The client sends this scene event message back to the server. This message also includes a list ofNetworkObject.NetworkObjectIds for all of the NetworkObjects the client spawned.SceneEventType.ReSynchronize:
signifies that the server determines the client needs to be "re-synchronized" because one or more NetworkObjects were despawned while the client was synchronizing. This message is sent to the client with aNetworkObject.NetworkObjectIdlist for all NetworkObjects the client needs to despawn.
Client Synchronization Details
While client synchronization does fall partially outside of the scene management realm, it ended up making more sense to handle the initial client synchronization via the NetworkSceneManager since a large part of the synchronization process involves loading scenes and synchronizing (in-scene placed and dynamically spawned) NetworkObjects.
- Scene synchronization is the first thing a client processes.
- The synchronization message includes a list of all scenes the server has loaded via the
NetworkSceneManager. - The client will load all of these scenes before proceeding to the NetworkObject synchronization.
- This approach was used to assure all GameObject, NetworkObject, and NetworkBehaviour dependencies are loaded and instantiated before a client attempts to locally spawn a NetworkObject.
- The synchronization message includes a list of all scenes the server has loaded via the
- Synchronizing with all spawned
NetworkObjects.- Typically this involves both in-scene placed and dynamically spawned
NetworkObjects.- Learn more about Object Spawning here.
- The NetworkObject list sent to the client is pre-ordered, by the server, to account for certain types of dependencies such as when using Object Pooling.
- Typically object pool managers are in-scene placed and need to be instantiated and spawned before spawning any of its pooled
NetworkObjectson a client that is synchronizing. As such,NetworkSceneManagertakes this into account to assure that allNetworkObjectsspawned via theNetworkPrefabHandlerwill be instantiated and spawned after their object pool manager dependency has been instantiated and spawned locally on the client.- You can have parented in-scene placed NetworkObjects (that is, items that are picked up or consumed by players)
NetworkSceneManageruses a combination of theNetworkObject.GlobalObjectIdHashand the instantiating scene's handle to uniquely identify in-scene placed NetworkObjects.
- You can have parented in-scene placed NetworkObjects (that is, items that are picked up or consumed by players)
- Typically object pool managers are in-scene placed and need to be instantiated and spawned before spawning any of its pooled
- Typically this involves both in-scene placed and dynamically spawned
Note
With additively loaded scenes, you can run into situations where your object pool manager, instantiated when the scene it's defined within is additively loaded by the server, is leaving its spawned NetworkObject instances within the currently active scene. While assuring that newly connected clients being synchronized have loaded all of the scenes first helps to avoid scene dependency issues, this alone does not resolve issue with the NetworkObject spawning order. The integrated scene management, included in Netcode for GameObjects, takes scenarios such as this into consideration.
The Client Synchronization Process
Note
The following information isn't required information, but can be useful to better understand the integrated scene management synchronization process.
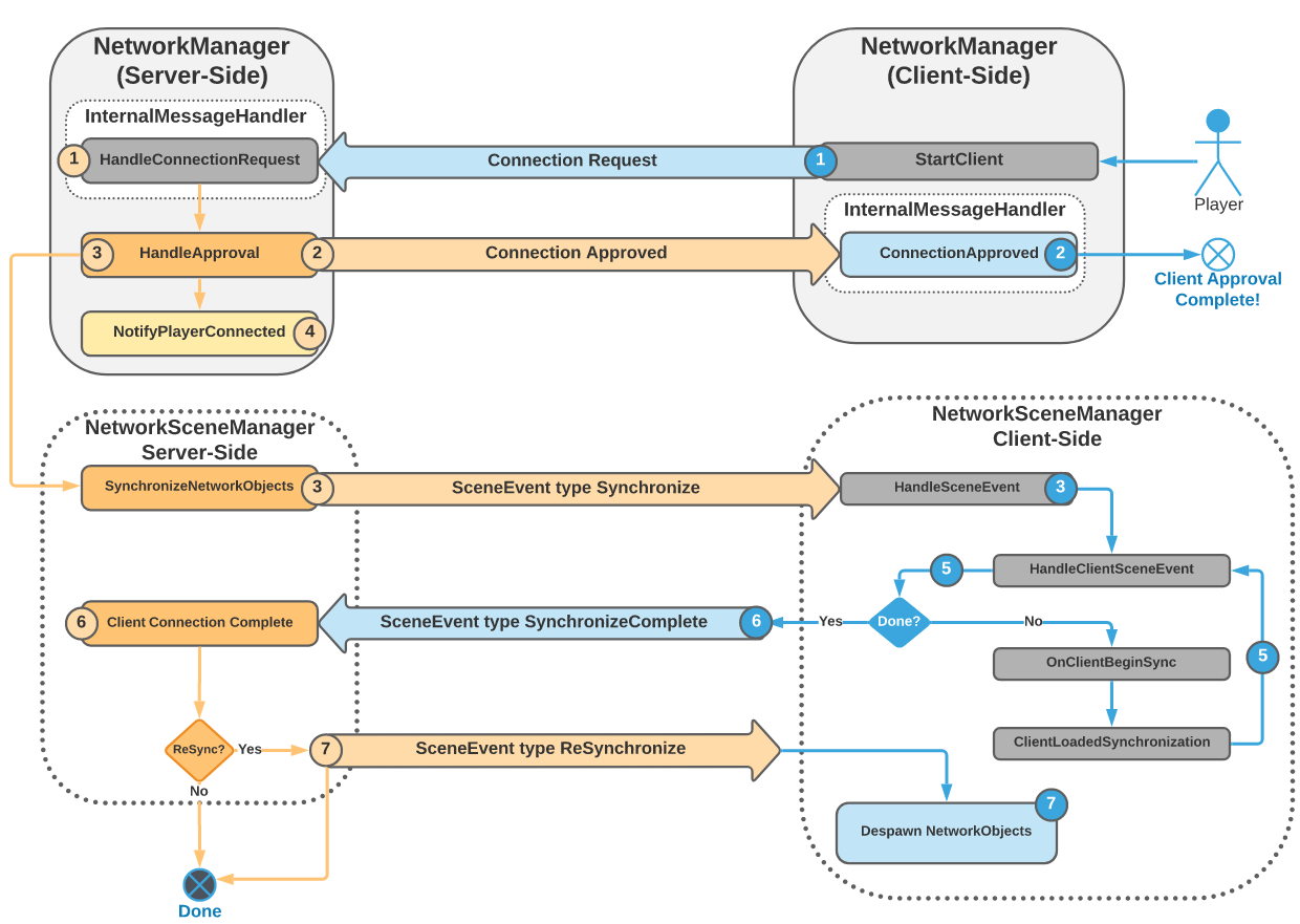
Below is a diagram of the client connection approval and synchronization process:

Starting with the "Player" in the top right part of the above diagram, the client (Player) runs through the connection and approval process first which occurs within the NetworkManager. Once approved, the server-side NetworkSceneManager begins the client synchronization process by sending the SceneEventType.Synchronize Scene Event message to the approved client. The client then processes through the synchronization message. Once the client is finished processing the synchronize message, it responds to the server with a SceneEventType.SynchronizeComplete message. At this point the client is considered "synchronized". If the server determines any NetworkObject was despawned during the client-side synchronization message processing period, it will send a list of NetworkObject identifiers to the client via the SceneEventType.ReSynchronize message and the client will locally despawn the NetworkObjects.
Note
When the server receives and processes the SceneEventType.SynchronizeComplete message, the client is considered connected (that is, NetworkManager.IsConnectedClient is set to true) and both the NetworkManager.OnClientConnected delegate handler and the scene event notification for SceneEventType.SynchronizeComplete are invoked locally. This can be useful to know if your server sends any additional messages to the already connected clients about the newly connected client's status (that is, a player's status needs to transition from joining to joined).
Scene Event Notifications
When are Load or Unload SceneEvents Truly Complete?
There are two special scene event types that generate messages for the server and all connected clients:
SceneEventType.LoadEventCompleted and SceneEventType.UnloadEventCompleted
Note
Both of these server generated messages will create local notification events (on all clients and the server) that will contain the list of all client identifiers (ClientsThatCompleted) that have finished loading or unloading a scene. This can be useful to make sure all clients are synchronized with each other before allowing any netcode related game logic to begin. If a client disconnects or there is a time out, then any client that did not load or unload the scene will be included in a second list of client identifiers (ClientsThatTimedOut).
Tracking Event Notifications (OnSceneEvent)
The following code provides an example of how to subscribe to and use NetworkSceneManager.OnSceneEvent. Since we want the server or host to receive all scene event notifications, we will want to subscribe immediately after we start the server or host. Each case has additional comments about each scene event type. Starting the client is fairly straight forward and follows the same pattern by subscribing to NetworkSceneManager.OnSceneEvent if the client successfully started.
public bool StartMyServer(bool isHost)
{
var success = false;
if (isHost)
{
success = NetworkManager.Singleton.StartHost();
}
else
{
success = NetworkManager.Singleton.StartServer();
}
if (success)
{
NetworkManager.Singleton.SceneManager.OnSceneEvent += SceneManager_OnSceneEvent;
}
return success;
}
public bool StartMyClient()
{
var success = NetworkManager.Singleton.StartClient();
if (success)
{
NetworkManager.Singleton.SceneManager.OnSceneEvent += SceneManager_OnSceneEvent;
}
return success;
}
private void SceneManager_OnSceneEvent(SceneEvent sceneEvent)
{
// Both client and server receive these notifications
switch (sceneEvent.SceneEventType)
{
// Handle server to client Load Notifications
case SceneEventType.Load:
{
// This event provides you with the associated AsyncOperation
// AsyncOperation.progress can be used to determine scene loading progression
var asyncOperation = sceneEvent.AsyncOperation;
// Since the server "initiates" the event we can simply just check if we are the server here
if (IsServer)
{
// Handle server side load event related tasks here
}
else
{
// Handle client side load event related tasks here
}
break;
}
// Handle server to client unload notifications
case SceneEventType.Unload:
{
// You can use the same pattern above under SceneEventType.Load here
break;
}
// Handle client to server LoadComplete notifications
case SceneEventType.LoadComplete:
{
// This will let you know when a load is completed
// Server Side: receives thisn'tification for both itself and all clients
if (IsServer)
{
if (sceneEvent.ClientId == NetworkManager.LocalClientId)
{
// Handle server side LoadComplete related tasks here
}
else
{
// Handle client LoadComplete **server-side** notifications here
}
}
else // Clients generate thisn'tification locally
{
// Handle client side LoadComplete related tasks here
}
// So you can use sceneEvent.ClientId to also track when clients are finished loading a scene
break;
}
// Handle Client to Server Unload Complete Notification(s)
case SceneEventType.UnloadComplete:
{
// This will let you know when an unload is completed
// You can follow the same pattern above as SceneEventType.LoadComplete here
// Server Side: receives thisn'tification for both itself and all clients
// Client Side: receives thisn'tification for itself
// So you can use sceneEvent.ClientId to also track when clients are finished unloading a scene
break;
}
// Handle Server to Client Load Complete (all clients finished loading notification)
case SceneEventType.LoadEventCompleted:
{
// This will let you know when all clients have finished loading a scene
// Received on both server and clients
foreach (var clientId in sceneEvent.ClientsThatCompleted)
{
// Example of parsing through the clients that completed list
if (IsServer)
{
// Handle any server-side tasks here
}
else
{
// Handle any client-side tasks here
}
}
break;
}
// Handle Server to Client unload Complete (all clients finished unloading notification)
case SceneEventType.UnloadEventCompleted:
{
// This will let you know when all clients have finished unloading a scene
// Received on both server and clients
foreach (var clientId in sceneEvent.ClientsThatCompleted)
{
// Example of parsing through the clients that completed list
if (IsServer)
{
// Handle any server-side tasks here
}
else
{
// Handle any client-side tasks here
}
}
break;
}
}
}
Note
This code can be applied to a component on your GameObject that has a NetworkManager component attached to it. Since the GameObject, with the NetworkManager component attached to it, is migrated into the DDOL (Dont Destroy on Load) scene, it will remain active for the duration of the network game session.
With that in mind, you can cache your scene events that occurred (for debug or reference purposes) and/or add your own events that other game objects can subscribe to. The general idea is that if you want to receive all notifications from the moment you start NetworkManager then you will want to subscribe to NetworkSceneManager.OnSceneEvent immediately after starting it.
Scene event notifications provide users with all NetworkSceneManager related scene events (and associated data) through a single event handler. The one exception would be scene loading or unloading progress which users can handle with a coroutine (upon receiving a Load or Unload event) and checking the SceneEvent.AsyncOperation.progress value over time.
Note
You will want to assign the SceneEvent.AsyncOperation to a local property of the subscribing class and have a coroutine use that to determine the progress of the scene being loaded or unloaded.
You can stop the coroutine checking the progress upon receiving any of the following event notifications for the scene and event type in question: LoadComplete, UnloadComplete to handle local scene loading progress tracking. Otherwise, you should use the LoadEventCompleted or UnloadEventCompleted to assure that when your "scene loading progress" visual handler stops it will stop at ~roughly~ the same time as the rest of the connected clients. The server will always be slightly ahead of the clients since it notifies itself locally and then broadcasts this message to all connected clients.
SceneEvent Properties
The SceneEvent class has values that may or may not be set depending upon the SceneEventType. Below are two quick lookup tables to determine which property is set for each SceneEventType.
Part-1

Part-2

So, the big "take-away" from the above table is that you need to understand the SceneEventType context of the SceneEvent you are processing to know which properties are valid and you can use. As an example, it wouldn't make sense to provide the AsyncOperation for the following SceneEventTypes:
- LoadComplete or LoadEventCompleted
- UnloadComplete or UnloadEventCompleted
- Synchronize or Resynchronize
SceneEventType Specific Notifications
There might be a time where you aren't interested in all of the details for each scene event type that occurs. As it just so happens, NetworkSceneManager includes a single delegate handler for each SceneEventType that is only triggered for the associated SceneEventType.
You can explore the NetworkSceneManager for a full listing of the corresponding single SceneEventType events.
Some examples:
- NetworkSceneManager.OnLoad: Triggered when for
OnLoadscene events. - NetworkSceneManager.OnUnload: Triggered when for
OnUnloadscene events. - NetworkSceneManager.OnSynchronize: Triggered when a client begins synchronizing.
Note
The general idea was to provide several ways to get scene event notifications. You might have a component that needs to know when a client is finished synchronizing on the client side but you don't want that component to receive notifications for loading or unloading related events. Under this scenario you would subscribe to the NetworkManager.OnSynchronizeComplete event on the client-side.
When is it "OK" to Subscribe?
Possibly the more important aspect of scene event notifications is knowing when/where to subscribe. The recommended time to subscribe is immediately upon starting your NetworkManager as a client, server, or host. This will avoid problematic scenarios like trying to subscribe to the SceneEventType.Synchronize event within an overridden NetworkBehaviour.OnNetworkSpawn method of your NetworkBehaviour derived child class. The reason that is "problematic" is that the NetworkObject has to be spawned before you can subscribe to and receive events of type SceneEventType.Synchronize because that will occur before anything is spawned. Additionally, you would only receive notifications of any scenes loaded after the scene that has the NetworkObject (or the object that spawns it) is loaded.
An example of subscribing to NetworkSceneManager.OnSynchronize for a client:
public bool ConnectPlayer()
{
var success = NetworkManager.Singleton.StartClient();
if (success)
{
NetworkManager.Singleton.SceneManager.OnSynchronize += SceneManager_OnSynchronize;
}
return success;
}
private void SceneManager_OnSynchronize(ulong clientId)
{
Debug.Log($"Client-Id ({clientId}) is synchronizing!");
}
The general idea is that this would be something you would want to do immediately after you have started the server, host, or client.